公司新闻  >  新闻资讯  >  首页  您当前位置:

公司新闻

NEWS INFORMATION

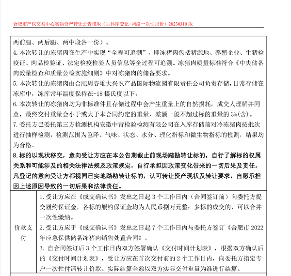
合肥市2022年应急保供储备冻猪肉销售处置项目招标文件

发布人:

管理员

发布时间:

2023-08-03

该项目详细情况可访问“全国公共资源交易平台(安徽省·合肥市)“官网,搜索“合肥市2022年应急保供储备冻猪肉销售处置”,了解详细竞价流程并参与竞价。或点击下面文字跳转链接

合肥市2022年应急保供储备冻猪肉销售处置

友情链接:

Copyright © 2017合肥百货大楼集团股份有限公司
皖B2-20110050-1  皖公网安备 34019202000030号
技术支持:集团信息中心 电话:(0551)65981328 总浏览数:711 万次

扫一扫

了解更多